یه بشقاب برنامه‌ نویسی با دسر اِرور :)))

a dish of programming with error dessert
۲۶ مهر۰۰:۵۵

می‌دونم و می‌دونم و می‌دونم که گزارش کار ربطی به برنامه‌نویسی نداره ولی وقتی در به در دنبال گزارش کار آزمایشگاه معماری گشتم و به در بن بست خوردم؛ مخصوصا توی منابع فارسی که هر چی بیش‌تر گشتم کمتر پیدا کردم :( دست به دامان سرچ انگلیسی و ترجمه شدم تا شد انچه شد :) و در نهایت تصمیم گرفتم این فایل رو به اشتراک بذارم شاید بقیه هم استفاده کردن ;)

 

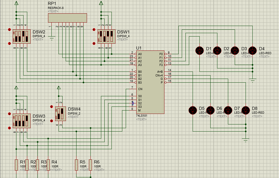
عنوان آزمایش: ساخت مدار ALU به کمک IC 74181

 

وسایل مورد نیاز: بردبورد، IC 74181، تعدادی مقاومت، تعدادی LED، Dip Switch و مقداری سیم

 

 

 

هدف آزمایش: طراحی یک ALU است که بتواند 16 عمل منطقی و حسابی را انجام دهد.

 

 

دریافت گزارش کار

دریافت شماتیک مدار در پروتئوس

 

پ.ن: در شماتیک مدار تمامی مقاومت‌های R1 تا R6 به زمین متصل می‌شوند.

 

H@sti Hsh | ۲۶ مهر ۹۳ ، ۰۰:۵۵

74181

ALU

گزارش کار آزمایشگاه معماری

نظرات  (۰)

هیچ نظری هنوز ثبت نشده است

ارسال نظر

ارسال نظر آزاد است، اما اگر قبلا در بیان ثبت نام کرده اید می توانید ابتدا وارد شوید.
شما میتوانید از این تگهای html استفاده کنید:
<b> یا <strong>، <em> یا <i>، <u>، <strike> یا <s>، <sup>، <sub>، <blockquote>، <code>، <pre>، <hr>، <br>، <p>، <a href="" title="">، <span style="">، <div align="">
تجدید کد امنیتی